Aaryaman Basu

Pounce

Empowering individuals to care for stray animals more effectively.

#nomorestrays

— TEAMMATES

only me on this one!


— MY ROLE

UX Researcher

UI/ UX Designer


— TOOLS USED

Balsamiq, Sketch, Miro



THE CHALLENGE

Millions of stray animals roam the streets of India, and more often than not, they are subject to extreme abuse and mistreatment. There is no end to the plethora of issues faced by these animals- from being treated cruelly to going hungry for days on end, they lead miserable lives. 



THE SOLUTION

I wanted to raise awareness on the dire conditions of these strays and also evoke empathy in people by throwing light on the condition of these animals. Since stray animals are confined to particular areas, a communal approach would be best. A mobile application that could enable users to care for strays in their vicinity by actively tracking them based off of other users interactions was the best way to go about it. 

APPROACH

Research

Competitor Analysis, Detailed Online Questionnaire


Discovery & Research Aggregation

Personas, Scenario Mapping, Empathy Mapping, Information Architecture


Design

Wireframes, Visual Designs


Evaluation

Design Iterations


Reflection

Key Takeaways

MY CONTRIBUTION

I conceptualised this entire idea on my own with just a little bit of help from family members in the initial planning and brainstorming stages. Every aspect of this project from its initial conceptualisation to the current stage it is in has been worked on solely by me. Read on to get a detailed walkthrough.

Final Design Outcome

drag the slider below!

RESEARCH

Competitor Analysis

My first step involved understanding the current lay of the land with respect to the products and their unique offerings with a focusing on mobile applications in the welfare domain for stray animals. Interacting with these applications gave me a good sense of how they seek to resolve this issue and also their shortcomings.

Detailed Online Questionnaire

After getting a basic lay of the land, I wanted to delve deeper into user motivations. Thus, I made use of an online survey that I sent out to over 200 people in my locality. Through the survey I really wanted to understand the primary factors behind why some people feel an inherent need to care for stray animals while others don’t.

Below are a few of the snapshots from the online questionnaire.

I gathered the following insights from the online survey:


1) More than 95% of the people have cared/ are currently caring for a stray animal.


2) There is no dearth of compassion when it comes to helping out our four legged friends amongst a majority of people.


3) A majority of individuals (over 71%) feel an innate sense of responsibility to care for stray animals.


4) More than half of the people who I sent the survey to said they could have done a much better job in caring for the stray animals.


5) Prolonged care for the stray is an issue because of the costs involved.


6) Inability to track factors such as, feeding times by other people, gestation period, recovery progress hinder the welfare and subsequent care of the animal.


7) People lack the resources and knowledge to promptly care for the animal.


8) Seeing a stray in a dire condition is what evoked many of the individuals to care for it in the first place.

DISCOVERY & RESEARCH AGGREGATION

Personas

I created the following personas so that I could aggregate my findings into composite characters and have a relatable snapshot of my user group. These personas also served as mental anchors that guided my decisions later on in the design process.

Scenario Mapping

Making the users actions as explicit as possible through conceptual representation via scenario maps allowed me to ideate on each individual step. This enabled me to connect with the texture of the domain and think laterally.

Empathy Mapping

I made use of empathy maps to derive richer insight into users feelings and get even more intimate with them. Using this artefact allowed me to understand key motivations, clearly identify wants and needs and single out gains and pains affiliated with the process.

Information Architecture

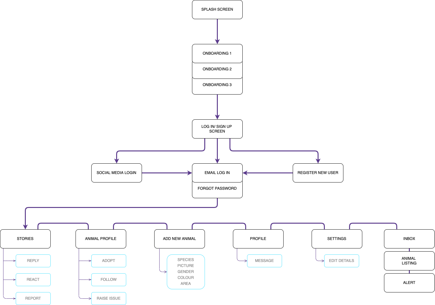
With a basis sense of what features the application should have to alleviate users existing problems, I mocked up an IA diagram (high level) to understand how the application should ideally flow. I used this to help me envision and assess a user flow that could be adopted.

the opportunity area

people: who care for stray animals


need: to effectively track & monitor their condition


insight: when they are physically not present to do so

DESIGN

Wireframes

Using Balsamiq I mocked up wireframes to illustrate the simple flow of basic functionalities and also check whether my Information Architecture checked out.

Visual Designs

Pounce.

Empowering communities to care for their local four legged friends.

The onboarding screens of the Pounce application display the core features of the application, allowing new users to quickly grasp the key functionalities of the application.

Stories

1) Stories uploaded by users allows other users to not only view media affiliated with the stray but also verify which user fed which stray at what time. I made this a compulsory feature as it acts as a verification for when strays are being fed.

Adding a New Stray

1) If a user realises that there is an animal that has not been listed in the app in a particular locality, they can quickly add it in.


2) Is it a cat? a dog? a cow? (numerous areas in India have cows/bulls as strays too). The species of the stray needs to be specified.


3) Predefined breeds based on the species selected.


4) The user needs to specify the locality in which the stray has been encountered.


5) Key physical features such as eye/ tail colour allow other users to distinguish the animal from similar looking ones in the locality.

1) Animal listing is a real time listing of all the stray animals in a particular locality.


2) Users can filter by the type of animal too as any particular locality may have multiple species.


3) Clickable cards allows users to view details about the listed stray animal.


4) Incase an animal is in need of help, this feature contacts its guardians right away.


5) The Adopt feature allows users to take the animal off the street and into their very home as their own pet. Of course only after a thorough check by the animals guardians and a background verification of the user.


6) Users who feed and care for the animal actively become its guardians. All abuses, injuries, help, etc are relayed back to these people.


7) The fund feature allows users to pay for a particular strays vaccines through the application. Users may also raise funds together to get a stray vaccinated.

1) Users can verify the feed time and portion through the mandatory story upload feature.


2) Users apart from guardians may also feed strays.


3) Feed history provides a quick snapshot of all previous feeding times with links to stories. Suppose a stray falls sick, guardians may backtrack and check these stories incase the animal ingested something it was not meant to.


4) Users are notified that they must be absolutely sure before committing to feed an animal.


5) Users can immediately report abuse or an injury on the application. This is then promptly relayed back to animal welfare groups/ vets/ guardians so they can accordingly take corrective action right away.

EVALUATION

Design Iterations

Currently as I am on the lookout for a full stack developer who can help me build out and implement this concept, I continuously find myself thinking about ways in which I can make the Pounce experience better.

I am considering implementing the following points into new visual designs and then contrasting them with my older iterations. This will help me build a more robust product.


1. Neutering & Spaying

Incorporate a feature for neutering and spaying the strays under the ‘Fund’ section of the application.



2. Designing for different languages

There are over 20 official languages spoken by the Indian population. How might this affect the visual layout of the application and its adoption amongst users?


3. Organisational Setup

Many NGOs and other social organisations proactively take care of stray animals. Currently there is no provision for them to register themselves on pounce.


4. Payments Gateway Link

Feeders ePass was an initiative by the Indian government that allowed residents of the country to feed stray animals during the peak of the nationwide lockdown. However, it has now transitioned to a genuine ID for people who are recognised caretakers of stray animals. Currently, feeders rely on funds from local communities or pay out of pocket. Pounce could be used to setup a payment gateway where in the feeders could accept payments from people across the country who are wanting to help out but unable to (phobia of animals, old age, etc). This would allow the feeders to expand their communal reach and help stray animals on a larger scale.

REFLECTION

Key Takeaways

In the context of service design you will mostly hear phrases such as, 'design for people' or 'design to positively impact people’s lives'. While these are important, it is equally important to accommodate and encompass the welfare of other living beings too, mainly, our four legged friends. Speechless and unable to ‘voice’ out their pains, it is imperative that we humans take up to the mantle and proactively seek unique ways to improve their lives. That being said, it is perhaps most important for us designers to bridge this divide between people and animals.

/ / /


THANK YOU FOR READING 🥳


Delve into my next project and check out how my team and I built out a system to immensely augment data transparency